PTC Creo 9 - Tìm hiểu về tất cả những gì mới nhất mà Creo 9 cung cấp.
Những cải tiến mới về khả năng sử dụng và năng suất hướng tới khách hàng sẽ giúp hợp lý hóa công việc hàng ngày của bạn. Quản lý cây mô hình chưa bao giờ dễ dàng hơn thế và chức năng bề mặt phân chia mới cho phép phân tích và định nghĩa tốt hơn. Sketcher, multibody, Freestyle và ECAD đều đã được cải tiến để đơn giản hóa và tăng tốc công việc hàng ngày của bạn.
Định nghĩa dựa trên mô hình (MBD) và cải tiến chi tiết
Các công cụ định nghĩa sản phẩm kỹ thuật số nâng cao giúp bạn nâng cao MBD và các hoạt động chi tiết. PMI ngữ nghĩa và các ký hiệu tuân thủ các tiêu chuẩn ASME / ISO mới nhất, cung cấp thêm thông tin cho người dùng phía dưới. Các ký hiệu mối hàn mới và vẽ các mẫu nở giúp chi tiết hóa dễ dàng hơn. Các công cụ MBD mạnh mẽ này giúp bạn cung cấp độ rõ ràng hơn với ít nỗ lực hơn.
Ergonomic design, Manikin, and vision
Nhóm của bạn sẽ đánh giá cao những cải tiến đối với các công cụ phân tích tầm nhìn và thiết kế công thái học. Bây giờ bạn có thể tùy chỉnh kích thước Manikin, với thao tác dễ dàng hơn đối với vị trí Manikin. Thậm chí còn có các công cụ mới để phân tích tầm nhìn và trường nhìn của Manikin. Những cải tiến hướng đến khách hàng này giúp bạn dễ dàng cung cấp các giải pháp sản phẩm tốt hơn.

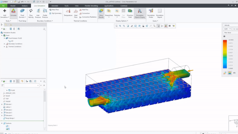
Cải tiến đối với mô phỏng và generative design
Cải thiện sản phẩm của bạn bằng các công cụ mô phỏng và thiết kế tổng hợp nâng cao. Creo Simulation Live bổ sung phân tích đa vật lý, vì vậy bạn có thể mô phỏng đồng thời hiệu suất cấu trúc và nhiệt. Creo Ansys Simulation và Creo Flow Analysis mạnh hơn và dễ sử dụng hơn. Và bây giờ bạn có thể sử dụng thiết kế chung với hệ số an toàn và tối ưu hóa phương thức, để đạt được đáp ứng tần số mong muốn của vật liệu được chỉ định.

Những tiến bộ trong sản xuất cộng và trừ
Có những cải tiến CAM có giá trị, cho cả sản xuất phụ gia và sản xuất truyền thống. Trong sản xuất phụ gia, bạn sẽ tìm thấy những cải tiến đối với mạng ngẫu nhiên và do người dùng xác định cũng như cấu trúc hỗ trợ. Các cập nhật đối với sản xuất trừ lùi bao gồm các cải tiến trong đường chạy dao hoàn thiện 5 trục, tiện và phát triển khuôn, cũng như tốc độ tiến dao thích ứng cho quá trình xay xát. Những cải tiến này giúp bạn dễ dàng cung cấp các sản phẩm chất lượng cao, có thể sản xuất được.
